Dinesh Verma
Dinesh Verma @_Dinesh__Verma_ ·
दरख़्तों सा बेगर्ज़ ओर कौन होगा । पूछता नहीं नाम छांव देने से पहले ।। #shayari #urdu #hindi #thought
6
Filmi Guru
Filmi Guru @TheFilmiGuru ·
9 दिनों में #Stree2 का रिकॉर्ड तोड़कर हिंदी भाषा की तीसरी सबसे ज़्यादा कमाई करने वाली फिल्म बनी धुरंधर 2 Day 8+Day 9 (₹46 Cr + ₹37.5 Cr = ₹83.5 Cr) ⭐️ #Dhurandhar2TheRevenge [Week 2] Thur ₹46 Cr, Fri ₹37.5 Cr. Total: ₹630.54 Cr. #Hindi Biz | Official Nett BOC | #BoxOffice
11
Bhagat Singh
Bhagat Singh @Vikas_Yes ·
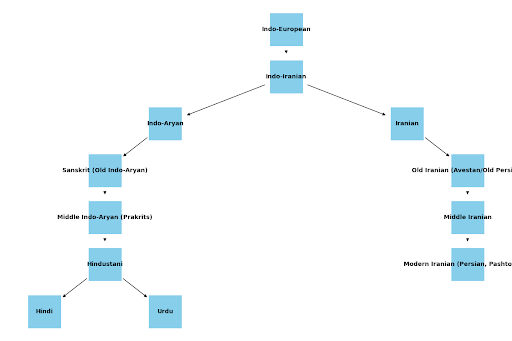
ಹಿಂದಿ ಇರಾನಿ ಭಾಷೆಯ ಸಂತತಿ. ಹಿಂದಿ ಉರ್ದುವಿನ ಸಹೋದರಿ ಭಾಷೆ. ಹಿಂದೂಗಳು ಎಂದಿಗೂ ಹಿಂದಿ ಅಥವಾ ಸಂಸ್ಕೃತ ವನ್ನು ಕಲಿಯ ಬಾರದು. ಜೈ ಶ್ರೀರಾಮ್! #hindi #twolanguagepolicy #ಕನ್ನಡ #kannada
5
Bhagat Singh
Bhagat Singh @Vikas_Yes ·
Replying to @Anivaasii
@Anivaasii ಹಿಂದಿ ಇರಾನಿ ಭಾಷೆಯ ಸಂತತಿ. ಉರ್ದುವಿನ ಸಹೋದರಿ ಭಾಷೆ. ಹಿಂದೂಗಳು ಎಂದಿಗೂ ಹಿಂದಿ ಅಥವಾ ಸಂಸ್ಕೃತ ವನ್ನು ಕಲಿಯ ಬಾರದು. ಜೈ ಶ್ರೀರಾಮ್! #hindi #twolanguage #ಕನ್ನಡ #kannada
21
Research Matters
Research Matters @SciResMatters ·
Replying to @SciResMatters
For #hindi version, researchmatters.in/hi/news/parabh…
प्रभावहीन एंटीबायोटिक्स को पुन: प्रभावी बनाएगी यह नई पद्धति

आईआईटी मुंबई के शोधकर्ताओं की डीएनए-आधारित उपचार पद्धति औषधि-प्रतिरोधी जीवाणुओं को प्रतिजैविक औषधियों (एंटीबायोटिक) प्रति पुनः संवेदनशील बनाती है।

From researchmatters.in
6
maneesh/ಮನೀಷ್/मनिष
maneesh/ಮನೀಷ್/मनिष @maneesh_42 ·
Maharashtra should take note of this..No need to impose #Hindi as third Language.
News Arena India News Arena India @NewsArenaIndia ·
"To reduce students' burden third language will only carry grades, not marks hereafter." - Karnataka Primary Education Minister Madhu Bangarappa
24
ಕಾರ್ತಿಕ್ ವೆಂಕಟೇಶ್ l K@RTH!K Venkatesh🟨🟥
ಕಾರ್ತಿಕ್ ವೆಂಕಟೇಶ್ l K@RTH!K Venkatesh🟨🟥 @VKkarthik169 ·
ಕನ್ನಡ ಖಡ್ಡಾಯ ಆಗಲಿ! ತೃತೀಯ ಭಾಷೆ ಅಂದ್ರೆ ಏನಿದರ್ಥ? @Madhu_Bangarapp ಹಿಂದಿ ಹೇರಿಕೆ ಹಾಗೂ ಹೊರೆ ಕನ್ನಡದ ಮಕ್ಕಳಿಗೆ ಕಮ್ಮಿಯಾಗಲಿ ಅಂದಿದ್ದು! ಕರ್ನಾಟಕದಲ್ಲೇ ಎಷ್ಟೋ ಶಾಲೆಗಳಲ್ಲಿ ಕನ್ನಡವನ್ನ ಕೂಡ ಮೂರನೇ ಭಾಷೆಯಾಗಿವೇ ನಿಮ್ಮ ಮಾತಿನ ಅರ್ಥವೇನು! #kannada #karnataka #hindi #stophindiimposition #education
3
11
524
Nitin Seth
Nitin Seth @seth_nitin ·
My second book #MasteringTheDataParadox is continuing its journey across languages, geographies, and ideas. I’m delighted to share that the book is now available in both #Hindi and #Korean and bringing its core message on #Data, #AI, and #MasteringParadoxes to realize #value to . At the heart of the book lies a simple yet powerful reality: we are living at the intersection of a 𝗱𝗮𝘁𝗮-𝗳𝗶𝗿𝘀𝘁 𝘄𝗼𝗿𝗹𝗱 𝗮𝗻𝗱 𝘁𝗵𝗲 𝗔𝗜 𝗮𝗴𝗲, where data is not just an enabler, but the very foundation of transformation. And yet, this is where the paradox emerges. Organizations today are 𝗱𝗿𝗼𝘄𝗻𝗶𝗻𝗴 𝗶𝗻 𝗱𝗮𝘁𝗮 𝗯𝘂𝘁 𝘀𝘁𝗮𝗿𝘃𝗶𝗻𝗴 𝗳𝗼𝗿 𝗶𝗻𝘀𝗶𝗴𝗵𝘁𝘀, struggling to translate the explosion of volume, velocity, and variety into meaningful action. This book explores that paradox deeply and more importantly, offers a way forward. 🔹 Why most data and AI initiatives fail to scale beyond experimentation 🔹 How to move from 𝗱𝗮𝘁𝗮 → 𝗶𝗻𝘀𝗶𝗴𝗵𝘁𝘀 → 𝗮𝗰𝘁𝗶𝗼𝗻𝘀 → 𝗶𝗺𝗽𝗮𝗰𝘁 🔹 Why solving the data challenge is not just a technology problem, but a business and mindset shift 🔹 The importance of narrowing problems, not expanding infrastructure (less is more!!) 🔹 A practical playbook the 𝗨𝗻𝗶𝗳𝗶𝗲𝗱 𝗦𝗼𝗹𝘂𝘁𝗶𝗼𝗻 𝗙𝗿𝗮𝗺𝗲𝘄𝗼𝗿𝗸 (𝟭𝟯 𝗺𝗮𝗻𝘁𝗿𝗮𝘀)—to unlock real value from data What’s been most encouraging is seeing how these ideas resonate universally, whether in India or Korea, across industries and cultbit.ly/4s1weLuing a more #DataDbit.ly/4d9gC4H—together. The book is available on Amazon: Hindi edition: https://t.co/iALSYXVXlk Korean edition: https://t.acornpub.co.krta #DigitalTransformation #ThoughtLeadership #MDP #HumanEdge #Bestseller @IncedoInc @ManjulPubHouse https://t.co/6g2CaJRoOp
1
32
ಚರಣ್
ಚರಣ್ @Charan_neogi ·
Replying to @dubeyjikahin
@dubeyjikahin @NewsArenaIndia Let me make two points clear, 1. No one will make STEM subjects graded. Parents won’t allow it . 2. I’m not against kids studying #Hindi, if they wish. No need of mandating it on majority of them, for whom it’s of ZERO use. And it’s Hindi which is killing other Indian languages
1
19