📣 New from@platzer_k & co!
📄De novo variants in KDM2A cause a syndromic neurodevelopmental disordecell.com/ajhg/fulltext/…uC
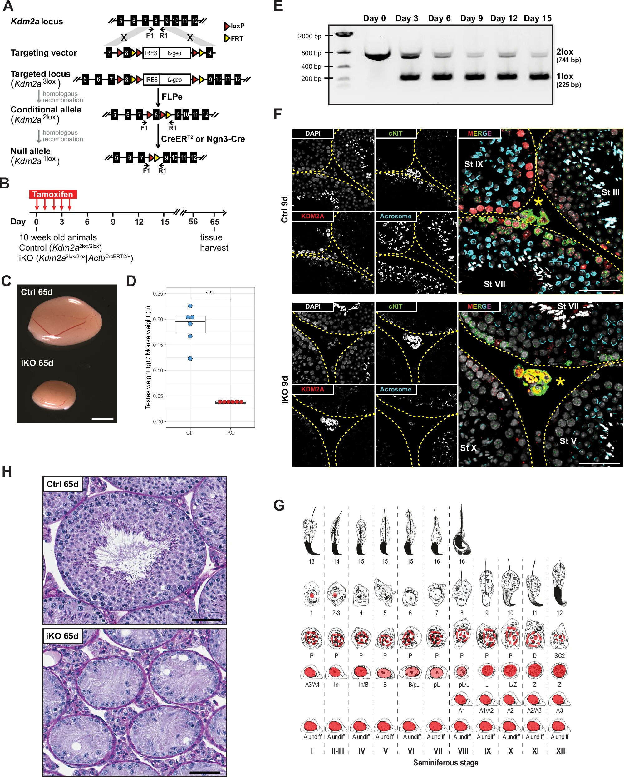
De novo variants in KDM2A cause a syndromic neurodevelopmental disorder
De novo variants in KDM2A cause a syndromic neurodevelopmental disorder with a phenotypic spectrum of mild to severe developmental delay, feeding difficulties, short stature, microcephaly, and...
From cell.com 2
8
1.1K



