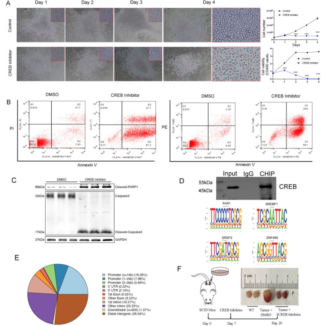
Single-cell and #SpatialTranscriptomics of primary testicular #DLBCL reveal an exhausted CD8⁺ T cell–dominated microenvironment & spatial immune architecture, with E2F & CREB inhibition suppressing #lymphoma proliferation & #tumor growth. @ZJUISM_Chin@a
Read: httpdoi.org/10.1016/j.gend…

1
25




