17
Search
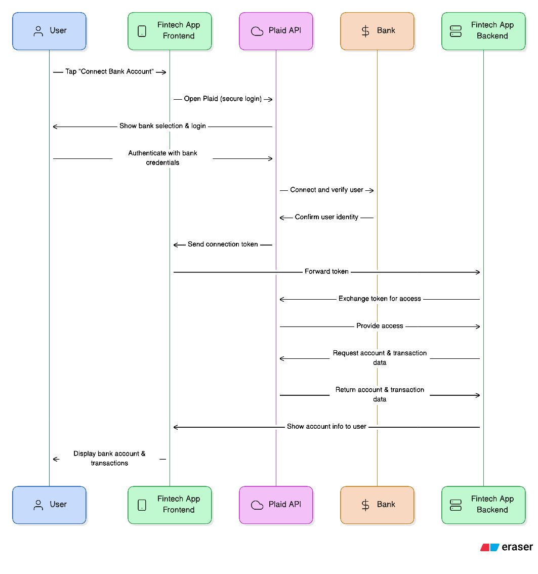
Ever wondered how apps like Robinhood, Venmo, or Wise connect to your bank so smoothly?
That’s the magic of Plaid API
#PlaidAPI #Fintech #BankingAPI #DeveloperLife #BackendEngineering #FintechRevolution #SecurePayments #TechExplained #APIsimplified #CodingCommunity

55
Need Plaid API in PHP + Monday.com?
💼 Hire a Fintech API Expert to :
✅ Balance reports
✅ PDF +Monday.comH sync
✅ Secure banking access via Plaid Link
📧 info@boldertechnologies.net
boldertechnologies.neto6J
📱 +91 8729064430
#PlaidAPI #Monday.1sMs
1
44
🚀 Hire a Plaid API Expert
✅ Secure Link tokens
✅ Balance & transactions
✅ ACH payments & bank sync
🔒 Fast, clean, scalable fintech integration.
📩 DM to hire or email info@boldertechnologies.net
#PlaidAPI #FintechDev #APISpecialist #HirePlaidExpert #boldertechnologiEsA
1
27
Dwolla Launches Open Banking Via Its Plaid Integration - Digital Transactions
Click to read: buff.ly/A7VAin0
#Plaid #PlaidAPI #PlaidTechnologies #Dwolla #openbanking #accounttoaccountpayments #ACH #SecureExchange
@Plaid @dwolla

1
2
154
40
Excited to share a quick guide on building a Fintech App with Plaid API on AWS! 💼💻 Check it out for the ultimate financial innovation journey!
Hereesketchers.com/how-to-build-a…JO
#Fintech #AWS #PlaidAPI �h05q

10
🚀 Embark on a Fintech Journey: Master AWS & Plaid API for Financial Innovation! Unlock possibilities in the world of finance. Learn more:esketchers.com/how-to-build-a…O 💼💰 #Fintech #AWS #PlaidASik

25
Incorporating An #API in its code enables #Banks To Authenticate An Account Before A Transaction [BLOG] cogniz.at/1REffKH #PlaidAPI
Are any #devs out there using the #PlaidAPI #PlaidTechnologies? It looks super slick so far! plaid.com