1
Search
Collaborative learning thrives when the environment supports it. Flexible desks make it easy for students to connect, share ideas, and solve problems. When furniture adapts, collaboration feels natural and learning deepens.
#SmithSystem #CollaborativeLearning #ModernClassrooms

9
Collaborative learning works best when students actively engage, share responsibility, and build on each other’s ideas. Clear communication and mutual respect are key. #Education #CollaborativeLearning
4
Learning in 2026 is all about collaboration 🤝
Peer teaching and shared learning aren’t just trends—they’re shaping smarter, more adaptable thinkers for the future.
Read Morethecampusreview.com/blog/collabora…A
#CollaborativeLearning #PeerTeaching #FutureOfLearning #Thecampusreview
3
Collaborative learning = Learn together, grow together 🤝
Boosts teamwork, communication & problem-solving skills
Explore full guide 👇thecampusreview.com/blog/collabora…Ln
Do you prefer group learning?
#CollaborativeLearning #Education #Skills
3
We’ve officially hit 900 NexxEd users! 🎉
To everyone learning, exploring, and growing with us thank you!
Now tell us 👇
What’s your favorite thing about NexxEd so far?
#nexxed #nexxai #collaborativelearning #nigeriastudentlB

1
5
Empowering students to speak confidently, collaborate on exciting projects, and build friendships through shared learning moments! 🎤💻📚 #studentvoice #collaborativelearning #futureleaders #oxcamfordprograms #oxcamfordsummerschoo8IL



1
POV: You posted your confusion and 3 strangers became your study squad 📚🤝
That's Aladia's feed hitting different.
Solo: Stuck. Silent. Slow.
Collaborative: Seen. Supported. Accelerated.
#CollaborativeLearning #Aladia #PeerLearnin9E

1
15
After a thought-provoking welcome, participants at MSBM’s Strategic Insights Seminar Series – Seminar 2 are engaging in breakout discussions—turning insights on resilience and sustainability into practical solutions.
#MSBM #CollaborativeLearning #IvyLeagueoftheCaribbean




1
16
We’ve officially hit 600 users! 🎉
Every signup, every login,it all counts. Thank you for growing with us. The future of learning is brighter because of you.💡✨
Onward to 1,000 and beyond!
#nexxed #nexxai #collaborativelearning #nigeriastudentON

5
Juniors supporting juniors.
Study groups. Strategy talks. Encouragement all around.
That’s what SAT prep looks like at LHS.
📅 SAT School Day: Weds, 3/11
Show up ready. Show up together. 🖤�@�🐾 @MCWilkins@PhD @APDavisLHS
#SATSchoolDay #PeerToPeerLearning #CollaborativeLearn9MwW
3
5
202
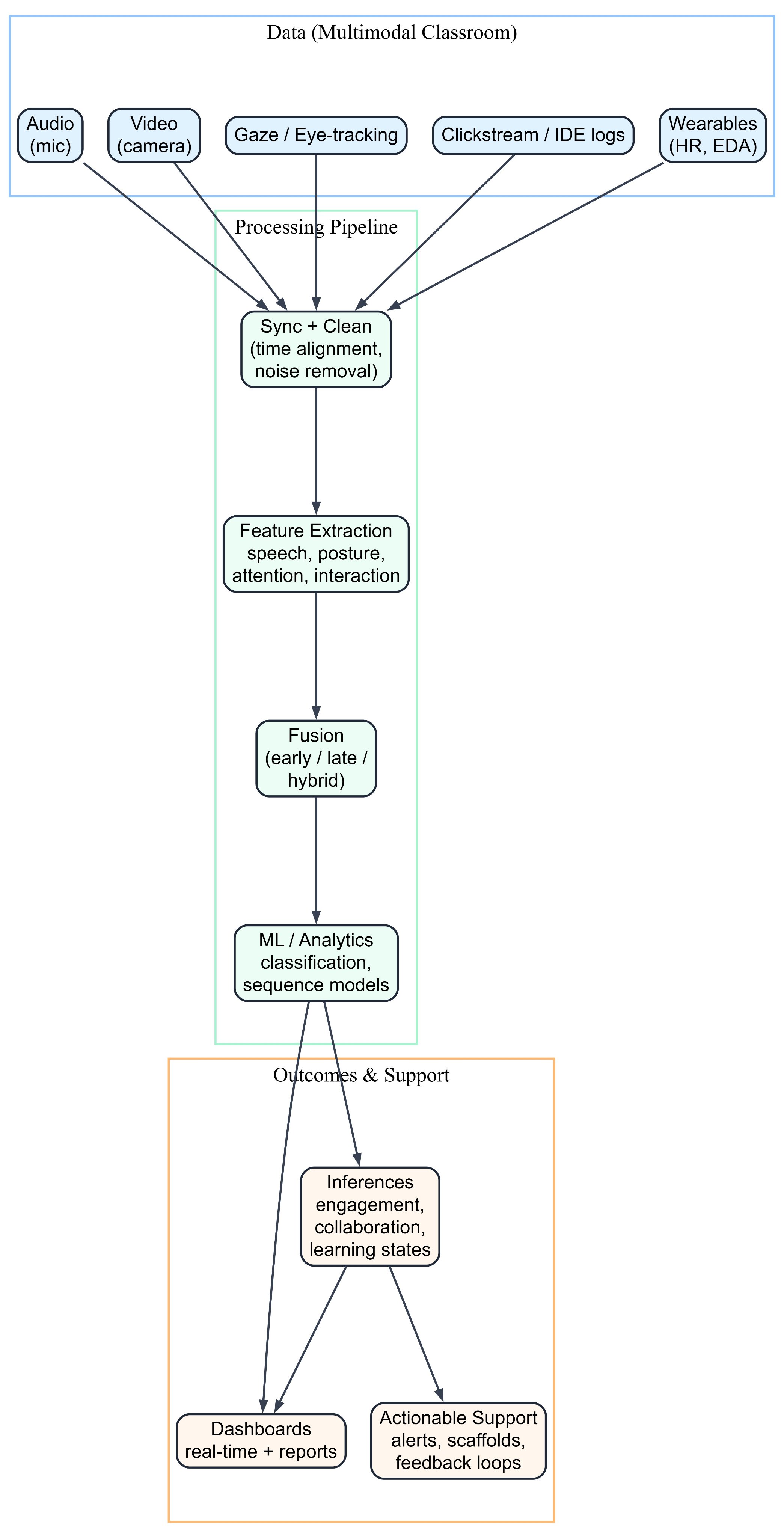
🔔 New Published Papers of #MDPIfutureinternet
Title: A Survey of #MultimodalLearningAnalytics: Data, Methods, Systems,and Responsible Deployment
mdpi.com/1999-5903/18/3…h
#collaborativelearning #GenerativeArtificialIntelligence #LargeLanguageModels2

14