The World Health Network (WHN) is gathering stories in support of Long COVID awareness. We want to hear from those with lived experience—patients, caregivers, clinicians, and advocates--so that we...
From docs.google.comSearch

Is the Blueair Blue Signature worth buying? We break down its filtration, energy use, noise levels, and auto mode to help you decide. Updated for 2026.
From airpurifiershub.comWe often think of air quality in terms of outdoor pollutants like smog and car exhaust. However, the temperature within our homes and offices plays a surprisingly significant role in determining the...
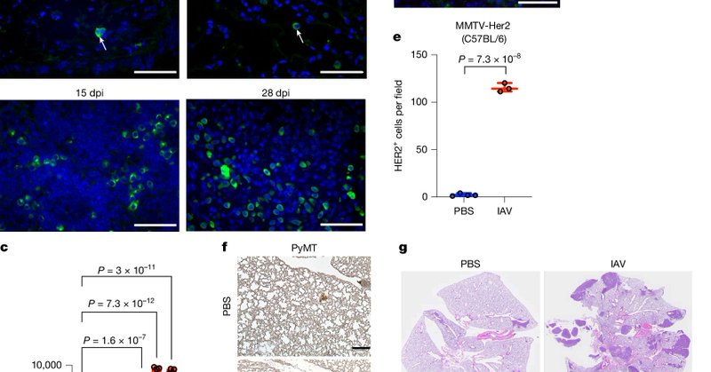
From getuhoo.comNature - Mouse models show that respiratory infections from viruses such as influenza and SARS-CoV-2 can trigger metastasis of dormant breast cancer cells in the lungs, a finding supported by...
From nature.com







CALGARY — AMANDA BRYANT, manager of the Pembina Institute’s oil and gas program, made the following statement in response to the release of draft new methane regulations from the Alberta Energy...
From pembina.org


Best air purifiers 2026 for allergies, sleep & clean air. Levoit, Coway, Blueair & more – honest reviews & comparisons from Sage Ratings.
From sageratings.com