
8








After the withdrawal from low-margin industrial markets, nLight is focusing on the defense sector (Aerospace & Defense) with a growing pipeline in key markets...
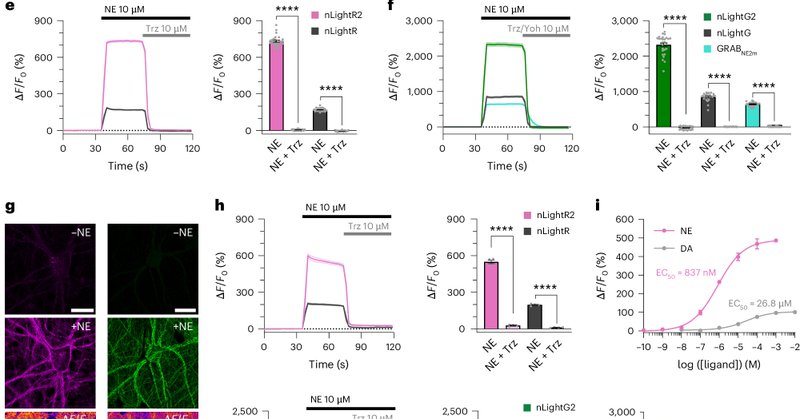
From tradertimes.comNature Methods - Improved red and green indicators for norepinephrine and their characterization are reported. These indicators allow detection of norepinephrine release in awake behaving mice in...
From nature.comThe US Army’s 300 kilowatt Indirect Fire Protection Capability-High Energy Laser (IFPC-HEL) system won't transition to a program of record.
From laserwars.net